学籍与户籍,都是非常严肃且复杂的事,它直接关乎到孩子的升学。
大部分中考家长都知道,目前如果想在西安参加中考,要求考生的学户籍至少有一个在西安,考生可以按户籍报名也可以按学籍报名;具有我市初中学籍的应届生以学校为单位进行集体报名。各相关学校应认真整理本校应届生的相关资料,经区县教育局基教科(教育科)签署学籍审查意见后,在区县招生办、教育考试管理中心(以下统称区县招生考试机构)统一办理户籍审查及其他报名相关手续。

西安市2021年中考告知书
① 进城务工人员随迁子女还须同时具备以下条件:父亲或母亲持西安市居住证1年以上(含1年),按照国家规定在西安市缴纳职工基本养老保险1年以上(含1年),我市初中学校毕业。
② 义务教育初中阶段未在区县教育局划定学区学校就读的五区二县应届考生,须填写《西安市初中学业水平考试在原划定学区报名考生证明表》,之后在原划定学区学校参加本区县九年级初中学业水平考试与高中阶段学校招生录取。
3、户籍在城六区,学籍在五区二县
户籍在城六区,学籍在五区二县的孩子,具体分以下两种情况:
A. 在学籍所在区县参加中考:
报名跟着学校走,提供相关资料即可!
B. 回户籍所在地参加中考:
此类情况其实属于回流生,原则是可以回户籍所在区报名参加中考。但2019年-2021年出现了城六区内各区政策不一,有接受回流生报名的,也有说中考以学籍为准而拒绝回流生报名的。参考近几年情况,2020年有学籍在五区二县,户籍碑林区或雁塔区的考生未能成功在户籍所在地中考报名。2019年有学籍在五区二县,户籍灞桥区考生未能成功在户籍所在地中考报名。所以此类情况的考生,建议早做决定和打算,具体情况建议大家咨询户籍所在地招办确认,以便提早准备。在外市就读的我市户籍初中应届生,持户口本(卡)、身份证、就读学校证明材料、就读学校所在地区县教育局证明材料、地市级教育行政部门出具的八年级学业水平考试科目以等级呈现的成绩证明(生物学和地理,信息技术上机操作和生物学实验操作,凡不能提供以等级呈现的成绩证明建议在西安市重新报名考试)到户籍所在地区县招生考试机构或其指定地点进行资格审查,合格后方可办理报名手续。
我市户籍的往届生持户口本(卡)、身份证、初中毕业证到户籍所在区县招生考试机构或其指定地点进行资格审查,合格后方可办理报名手续。非我市户籍的往届生,持规定相关证件材料,到居住证地址所在区县考试机构或其指定地点进行资格审查,合格后办理报名手续。
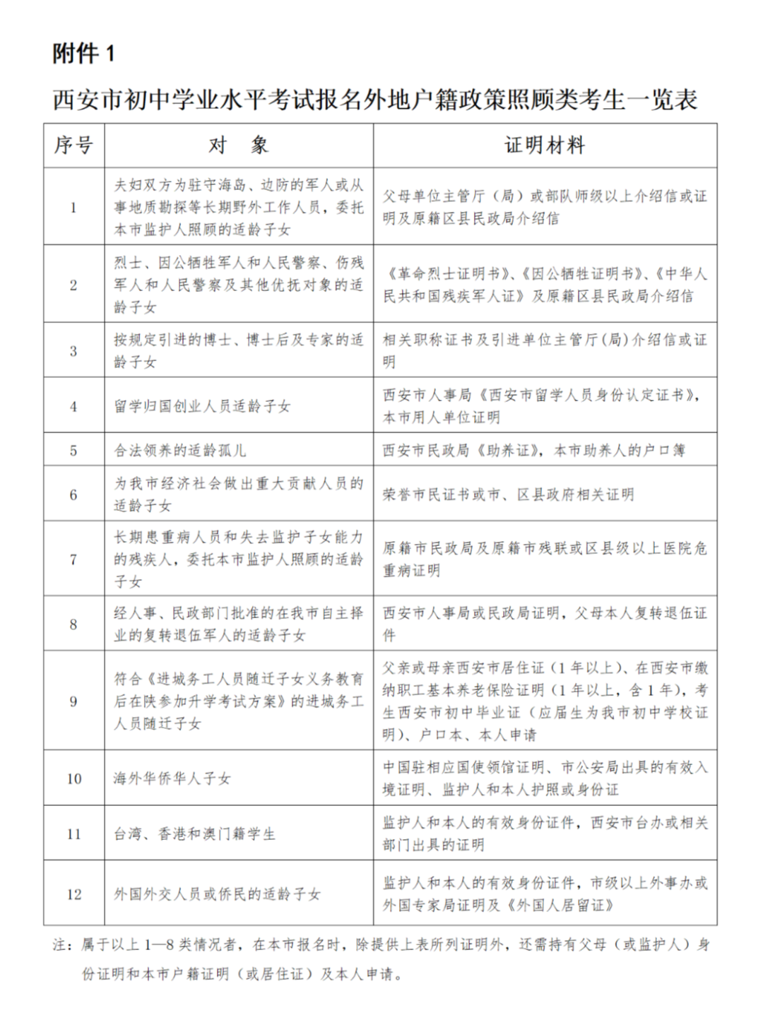
附件一:西安市外地户籍政策照顾类考生一览表
附件二:西安市初中学业水平考试在原划定学区报名考生证明表
根据陕西省招办发布的文件来看,在陕参加高考的考生要满足以下4个条件:
3.截至高考当年,高级中等教育阶段在陕连续学籍满3年,即从第一学年开始,在我省高级中等教育阶段学校注册学籍并连续就读3年,按规定完成学业并可获得陕西省高级中等教育阶段学校颁发的毕业证书。4.截至高考当年8月31日,本人常住户籍应在陕且满3年。从以上4条可以看出,正常情况下在陕参加高考,需要满足3年在陕户籍+3年在陕学籍。那么不满足以上条件的其他考生如何在陕西参考高考呢?本文将《文件》中的内容划分为了6类考生,各位考生和家长按照自己的情况对照《文件》,准备好以下相应的材料哦~考生户籍和学籍在陕均满3年,则根据学校安排,于2020年11月17日-23日,在户籍所在县(区)的招办报名即可。
本人及其父亲或和母亲必须常住户籍在陕西,且本人初次户口登记在陕西。报名前本人写出同等学力书面说明,户籍所在县(区)教育行政部门审核并出具意见后,由户籍所在县(区)招生委员会办公室受理其报名申请。
且本人初次户口登记在陕西,本人及其父亲或母亲常住户籍在陕西的,报考者持相关人员户籍、就读省份高级中等教育阶段学籍等材料,可申请在户籍所在县(区)报名参加高考。
考生在陕西省内高中就读,学籍满足3年,但是非陕西省户籍或者户籍迁入陕西不满3年。非陕西省户籍的考生需要在高考前将户口迁入陕西省。考生户口迁入陕西前,考生父母要满足以下条件:1、持有陕西省居住证,并且在持居住证期间在陕缴纳职工基本养老保险。2、持有陕西省居住证的时间与取得陕西户籍的时间连续,并且两项时间相加满3年。考生是非陕西省户籍在陕参加高考,需要满足以下3个条件:
1、截至高考当年,学籍满3年;
2、截至高考当年8月31日,父/母亲持有陕西省居住证3年以上(累计);
3、截至高考当年8月31日,父/母亲在陕西缴纳职工基本养老保险3年以上(含3年)。
满足以上3个3年的条件后,需要此类考生在报名前准备好以下材料:1、连续就读证明(学校);
2、《进城务工人员随迁子女在陕参加高考报名申请表》;
3、证明及《申请表》需要接受考生学籍所在县(区)招办审核,盖章;
4、《申请表》同时还需要公安部门、社保部门审核盖章。
则可申请在户籍所在县(区)报名参加高考。
考生是随父母因军转安置、工作调动(国家机关、事业单位、国有企业调动)正常迁转户籍到陕西省,同时考生的学籍转入陕西。此类考生将不受户籍、学籍年限的限制。再转入户籍所在县(区)招办报名。